[ Background required: calculus, specifically differentiation. ]
In this post, we will give a little background intuition on the definition of curvature. One possible approach is given in wikipedia, ours is another. Note that this is not IMO-related (my apologies for that), but an interesting supplement to your usual calculus.
Let be a smooth (meaning: infinitely differentiable, which we will always assume implicitly from now onwards) function, whose graph then forms a one-dimensional curve in
. Recall that the first derivative
tells us the gradient of the curve at a point. To be precise, at the point
, the value
is exactly the gradient of the curve at
.
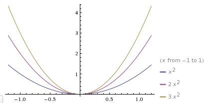
Now we can differentiate the function again: . In secondary school calculus, we have little use for this value, except to determine whether a curve is a local maximum, minimum or stationary point. However, it’s quite clear on an intuitive level that
tells us how much the curve turns at
, as can be seen from the graph of
for different values of a: as a > 0 increases, the curve bends more and more at the origin (0,0).
Curvature (First Attempt at Definition). The curvature of the graph for
at the point
is given by the value of
.
Exercise. Let C be the circle with centre (0, r) and radius r, where r>0. Prove that the curvature of the circle at the point (0, 0) is 1/r.
This looks appealing since a circle ought to “curve less” as its radius increases. But now we encounter a problem: under our above definition, the second derivative changes as we vary the point on the circle (try it!), whereas our intuition tells us that the curvature of a circle ought to be constant since it seems to be “curving uniformly” throughout the circumference.
Curvature (Second Attempt at Definition). Suppose
passes through the origin and is tangent to the x-axis (i.e.
). Then the curvature is defined by
. In the general case, if we wish to define the curvature at a point, rotate and translate the curve so that the point maps to the origin and the curve is tangent to the x-axis. Now apply the previous definition.
Let’s explicitly calculate the curvature for a general point. Since translation doesn’t affect the 2nd derivative, we might as well assume the point is at origin. If the tangent at makes an angle of θ with the x-axis, then
. To rotate this an angle of
, we use the transformation
Substituting into and partial differentiating with respect to u (noting that θ is constant) gives:
[ Side remark: note that at
since
, which is what we want. ] Now, differentiating again and putting u=0, v=0, we get:
Simplifying with and
gives the curvature:
which is typically what you see in the definition of curvature. So in short, to define the curvature of the graph of at the point
, we use the formula
This is also known as the signed curvature. The unsigned curvature is usually denoted by .
Exercises.
- Compute the curvature of the graph of
at a general point.
- Prove that the curvature of the circle
at any point is equal to
.
- Obtain the formula for the curvature when the curve is expressed parametrically as
. Use this to obtain a simpler proof of 2.
- Find the curvature of the logarithmic spiral whose polar equation is
, at various points.
- Use problem 3 to find the maximum and minimum curvatures of the ellipse
. Locate where they occur.
In the next installation, we shall examine a conceptually clearer definition of curvature. But we will need the reader to know a bit of vector calculus.

Reblogged this on Rayna's Blog and commented:
A short article about how to derive the concept of “curvature” from second-order derivatives